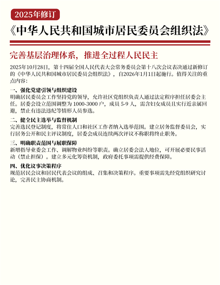
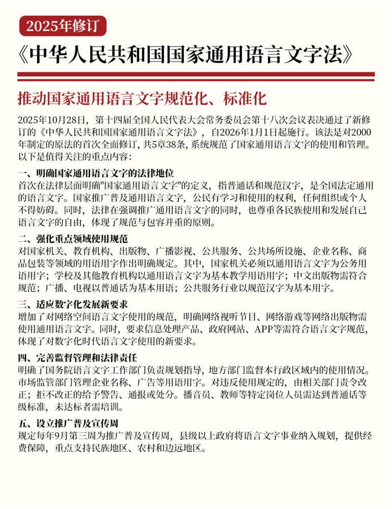
创建时间:2025-12-31

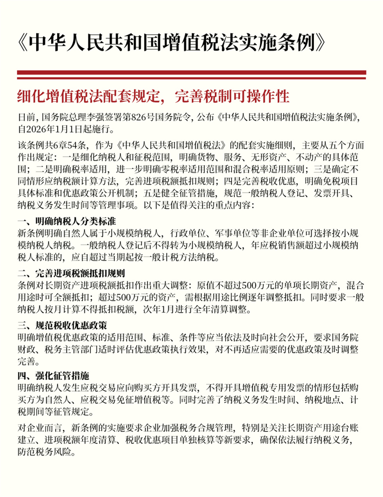
○ 《中华人民共和国增值税法》
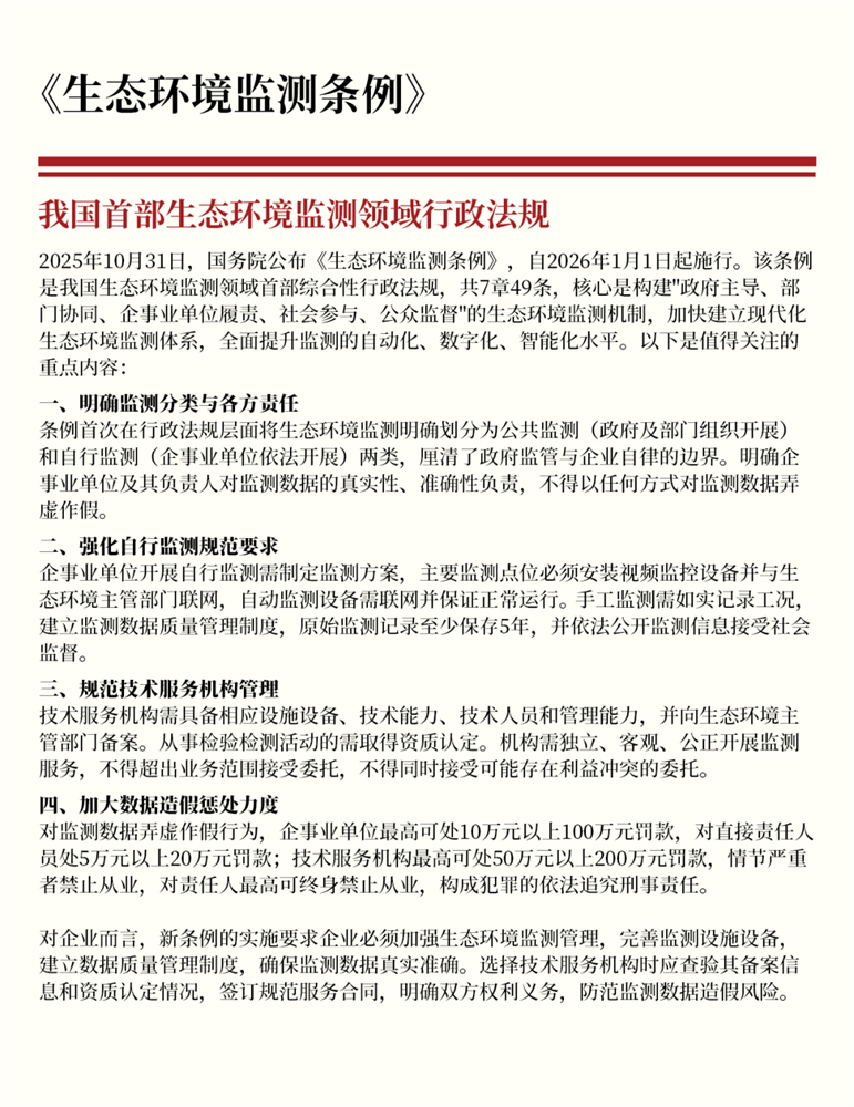
○ 《中华人民共和国治安管理处罚法(2025年修订)》○ 《加快推进南宁市工业高质量发展若干措施》















○ 《中华人民共和国增值税法》
○ 《中华人民共和国治安管理处罚法(2025年修订)》○ 《加快推进南宁市工业高质量发展若干措施》














Contact

