创建时间:2026-02-01
○《全民阅读促进条例》
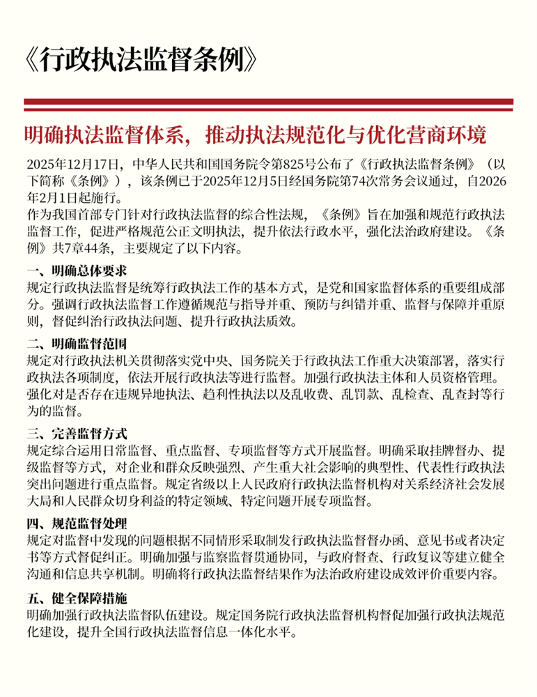
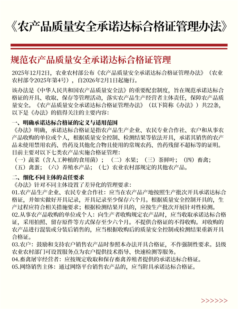
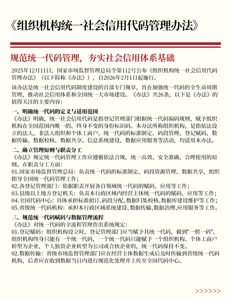
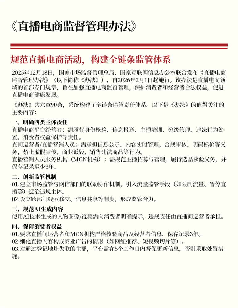
○《行政执法监督条例》○《直播电商监督管理办法》



○《全民阅读促进条例》
○《行政执法监督条例》○《直播电商监督管理办法》



Contact

