创建时间:2026-03-01

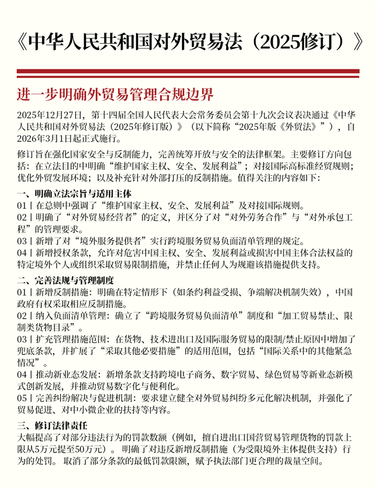
○《中华人民共和国对外贸易法(2025修订)》
○《中华人民共和国仲裁法(2025修订) 》○《旅游投诉处理办法(2026)》













○《中华人民共和国对外贸易法(2025修订)》
○《中华人民共和国仲裁法(2025修订) 》○《旅游投诉处理办法(2026)》












Contact

