创建时间:2026-04-02

○《信用修复管理办法》
○《市场监督管理投诉举报处理办法》
○《境内企业境外放款管理办法》
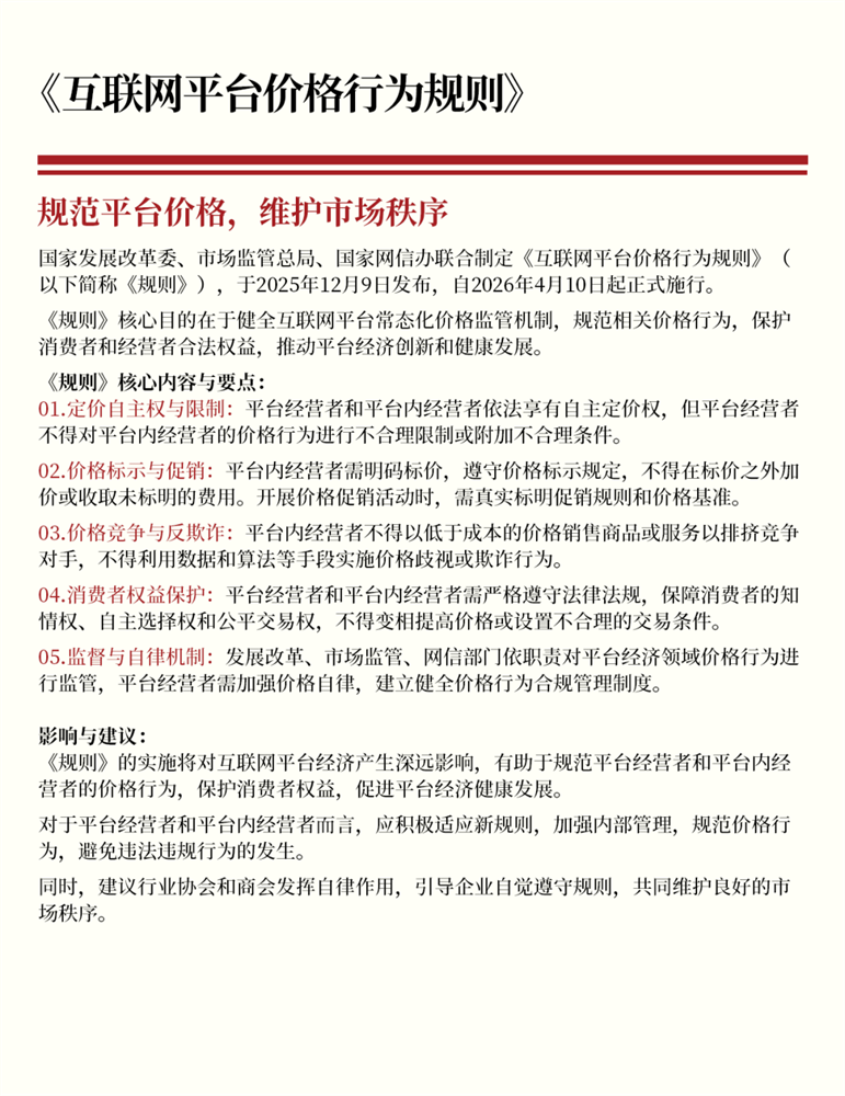
○《互联网平台价格行为规则》
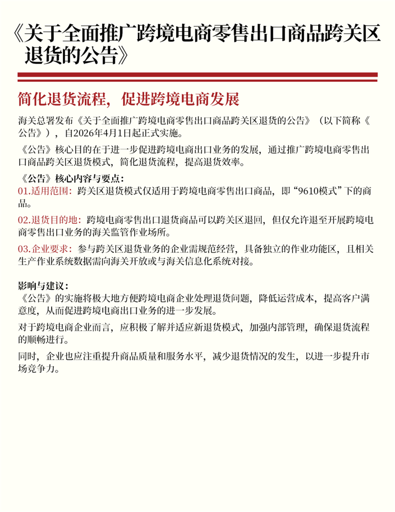
○《关于全面推广跨境电商零售出口商品跨关区退货的公告》
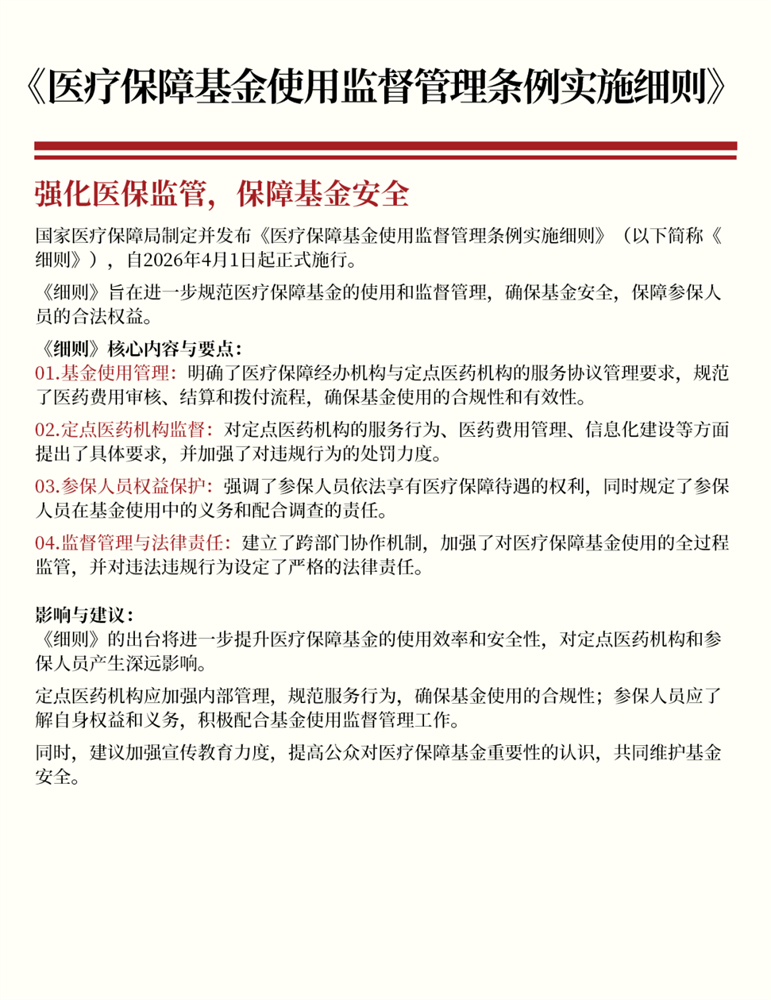
○《医疗保障基金使用监督管理条例实施细则》
○《中医体质分类与判定》
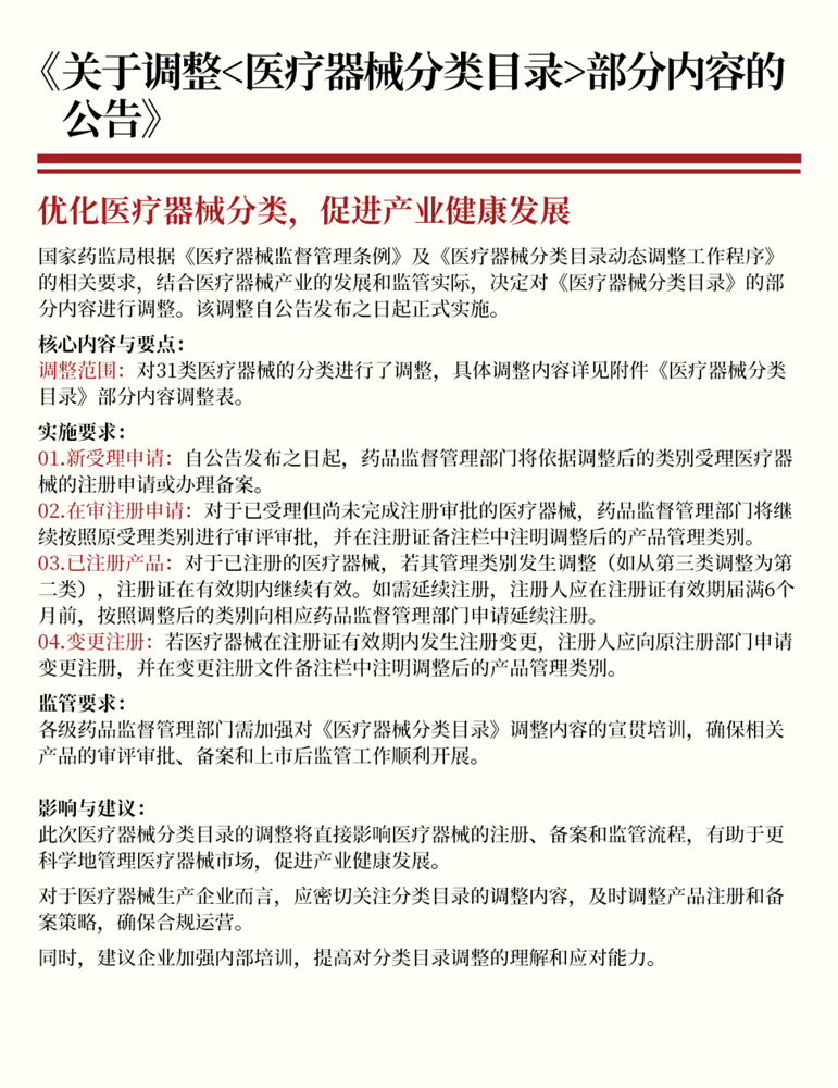
○《关于调整<医疗器械分类目录>部分内容的公告》
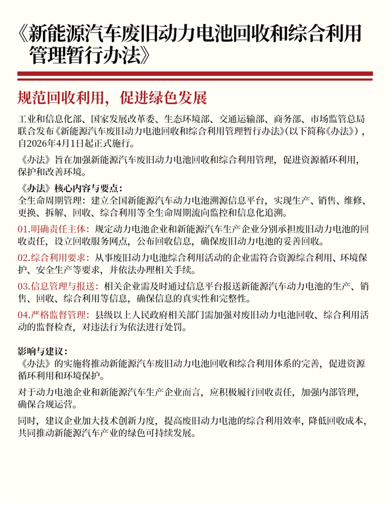
○《新能源汽车废旧动力电池回收和综合利用管理暂行办法》
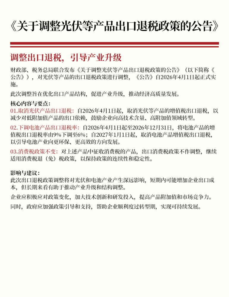
○《关于调整光伏等产品出口退税政策的公告》
○《儿童福利机构管理办法(2026)》

○《信用修复管理办法》
○《市场监督管理投诉举报处理办法》
○《境内企业境外放款管理办法》
○《互联网平台价格行为规则》
○《关于全面推广跨境电商零售出口商品跨关区退货的公告》
○《医疗保障基金使用监督管理条例实施细则》
○《中医体质分类与判定》
○《关于调整<医疗器械分类目录>部分内容的公告》
○《新能源汽车废旧动力电池回收和综合利用管理暂行办法》
○《关于调整光伏等产品出口退税政策的公告》
○《儿童福利机构管理办法(2026)》
Contact

